中国政府网
国家林业和草原局政府网
湖南省政府门户网站
无障碍浏览
站内搜索
站群搜索
网站首页
政府信息公开
办事服务
互动交流
专题专栏
视频集锦
首页
>
信息公开
>
政府采购
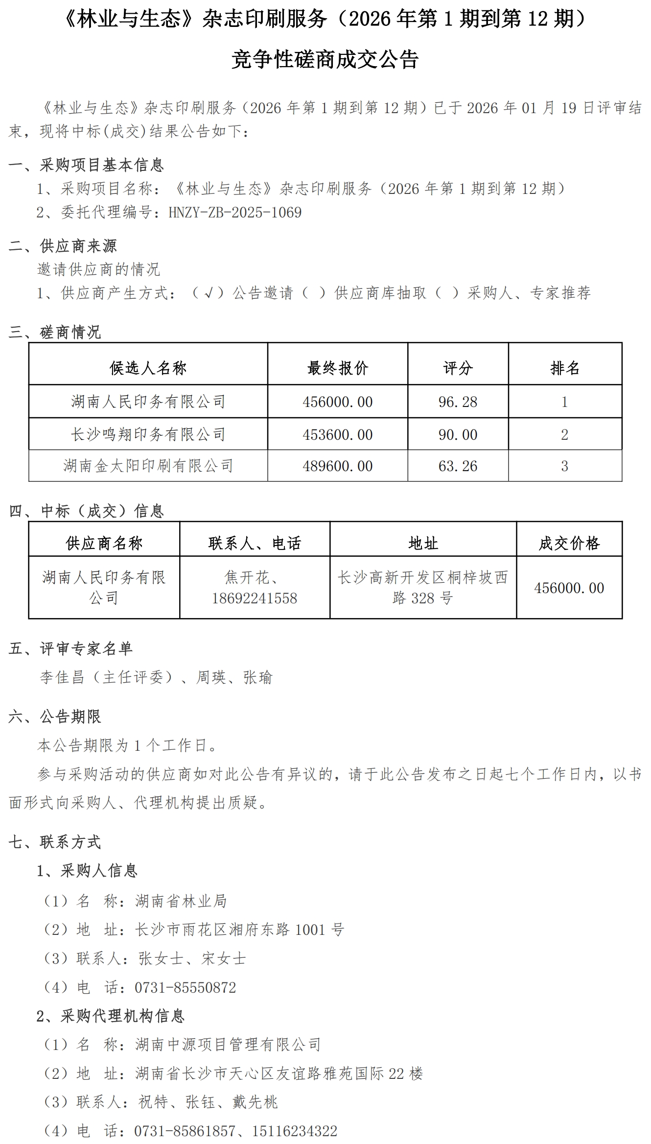
《林业与生态》杂志印刷服务(2026年第1期到第12期)竞争性磋商成交公告
http://lyj.hunan.gov.cn/
时间:2026-01-20 17:02
信息来源:
收藏
友情链接
厅局门户网站
各地林草主管部门
北京市园林绿化局
青岛市园林和林业局
大连市自然资源局
新疆生产建设兵团
内蒙古森工
厦门市市政园林局
大兴安岭地区行政公署
新疆维吾尔自治区林业和草原局
宁夏回族自治区林业和草原局
青海省林业和草原局
甘肃林业网
陕西省林业局
云南省林业和草原局
贵州省林业局
四川省林业和草原局
重庆市林业局
海南省林业局
广西壮族自治区林业局
广东省林业局
湖北省林业局
河南省林业局
山东省林业局
江西省林业局
上海市林业局
福建省林业局
安徽省林业局
江苏省林业局
浙江省林业局
黑龙江省林业和草原局
吉林省林业和草原局
内蒙古自治区林业和草原局
山西省林业和草原局
河北省林业和草原局
天津市规划和自然资源局
林业专业网站
中国林业产权交易所
其它网站
国航售票查询
中国数字图书馆
网站地图
微信
客户端
分享
政务服务
《林业与生态》杂志印刷服务(2026年第1期到第12期)竞争性磋商成交公告
33898303